In Co-Produktion entstanden: Unser neues Feature Conversion Request
Auch wenn unsere eigene Want-to-do Liste hinsichtlich der Weiterentwicklung unserer Plattform mehr als lang genug ist, versuchen wir natürlich dennoch, auf Wünsche unserer Kunden einzugehen. Und so sind die “Conversion Requests” entstanden.
Diese Funktion ermöglicht es den Partnern, eine Anfrage zum Anlegen oder Ändern von Conversions zu stellen. Dabei können nicht nur der Status, der Betrag oder die Commission angepasst werden, sondern auch die Category und das Target (-> z.B. Wechsel von Bestandskunde zu Neukunde).
Dieses neue Tool wurde in enger Zusammenarbeit mit ausgewählten Kunden und vor allem mit der uns nahestehenden Agentur ARTEFACT erarbeitet. Dabei wurden im Vorhinein die Problempunkte im alltäglichen Arbeiten und Wünsche an die Funktion gesammelt. Auch während der Entwicklung gab es durch regelmäßige Feedbackrunden Kontakt zu den Kunden und vor allem Artefact. Hier haben wir den aktuellen Stand präsentiert und Rückmeldungen eingeholt. Als das Feature dann Live war, haben wir in den ersten Wochen gemeinsam mit Artefact die ersten Anfragen eingespielt und ausgeführt. Daraus entstanden weitere Erkenntnisse und Feedback, welches wir zeitnah umgesetzt haben.

Wer hat Bedarf für dieses Tool?
Warum ist das neue Feature Conversion Request hilfreich? Cashback-Anbieter erhalten tagtäglich Anfragen für nachträglichen Nachlass auf den gezahlten Preis, falls dies nicht automatisch geschehen ist. Beim Tracking des Einkaufs sind zwei Systeme im Einsatz: Cashback-System vom Partner plus Tracking-System vom Advertiser. Zum Beispiel aufgrund von unzureichendem Tracking kommt es so zu nicht erfassten Conversions auf Seiten des Advertisers oder bei Conversions, die auf Seiten des Partners nicht zugeordnet werden können.
Zudem kann es zu Beschwerden kommen, wenn eine Conversion ungerechtfertigterweise (laut Partner) abgelehnt wurde oder die ausgeschüttete Provision zu niedrig ist. Daher muss es für Partner möglich sein, für Conversions im Nachhinein Änderungen oder Ergänzungen anzufragen.

Conversion Request Explorer
Der Explorer ermöglicht es, Conversion Requests direkt in der UI zu erstellen und zu verwalten. Darüber hinaus können Requests auch per Import erstellt werden. Nähere Informationen dazu sind im Laufe des Artikels zu erfahren.
Eine Liste aller Conversion Requests wird inklusive Informationen zu einem jeweiligen Request (z.B. das Erstellungsdatum oder der aktuelle Stand des Requests) sowie der Angaben zur Conversion (z.B. die involvierten Partner und Advertiser oder das angewandte Commission Model) zur Übersicht zur Verfügung gestellt.
Diese kann nach speziellen Anfragen gefiltert und dann zudem exportiert werden.
Durch das Anklicken eines einzelnen Requests können weitere Details im Infobereich auf der rechten Seite angezeigt werden. Hierbei werden zwei verschiedene Arten von Informationen bereitgestellt. Zum einen kann dort über Kommentare die Kommunikation zwischen Partnern und Advertisern geführt und abgebildet werden. Zum anderen bietet die Ansicht einen guten Überblick für den Advertiser über die gestellte Anfrage. Besonders bei einem Conversion Update werden die betroffenen Parameter farblich hervorgehoben.

Besondere Vorteile für Partner
Besonders hervorzuheben ist die automatische Zuordnung der zum Zeitpunkt der Conversion geltenden Provision inkl. Angabe des Modellnamen. Dies sorgt dafür, dass NutzerInnen diese bei nachträglichem Eintragen einer Conversion nicht manuell herausfinden müssen.
Des Weiteren enthält das neue Format ein starkes Set an Validierungen und Vorprüfungen, die es verhindern, dass etwas ungültiges eingespielt wird: in Echtzeit, sprich im Moment des Hochladens bzw. Absetzens, erhält der Partner umgehend Feedback. Zudem werden Fehleingaben in der Zelle klar benannt.
Besondere Vorteile für den Admin
Außerdem erhält der Admin vor der Bestätigung bzw. Ablehnung der angefragten Änderung einzelner Felder (z.B. Category Target, Sub IDs, Order Value, Status, Device) einer bereits bestehenden Conversion eine Vorschau der Auswirkung (also die veränderte Provision), falls die Anfrage angenommen wird. So wird ein hohes Maß an Transparenz und Nachvollziehbarkeit sowohl für den Advertiser als auch für die Partner sichergestellt. In Zukunft werden Änderungen einer Conversion zudem im Nachhinein in der Historie nachvollziehbar sein.
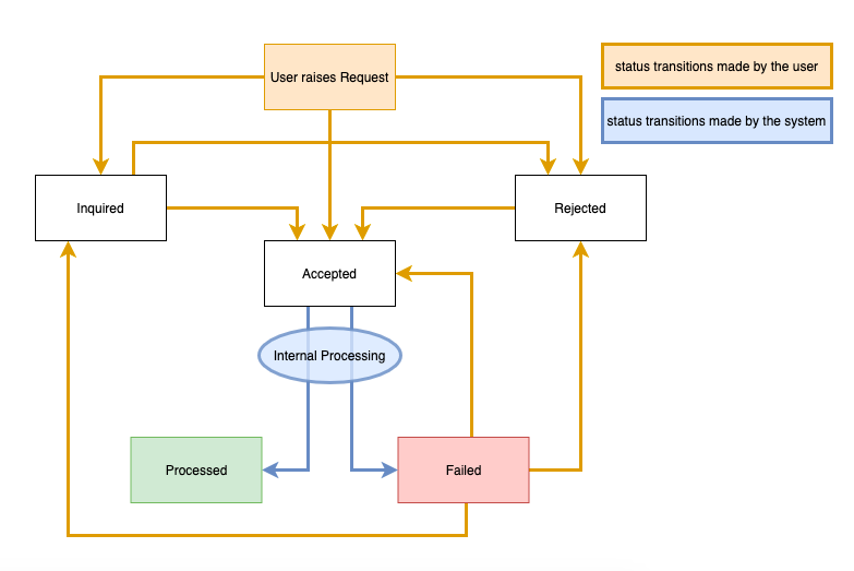
Jeder Conversion Request hat einen Status, der den aktuellen Stand des Prozesses anzeigt. Nachdem die Anfrage vom Admin bestätigt und vom System verarbeitet wurde, wird die Conversion erstellt bzw. geändert und das Geld kann ausgezahlt werden.
Conversion Requests Import
Gerade bei größeren Partnern (z.B. bekannte Cashback-Anbietern wie Shoop oder DeutschlandCard) ist es einfacher und schneller, eine Datei zu importieren, anstatt tausende von Requests manuell einzutippen. Dafür wird eine Beispieldatei bereitgestellt, die alle Felder einer Conversion enthält. Die Reihenfolge der Spalten ist nicht vorgeschrieben. Alle Pflichtspalten sind fett und unterstrichen markiert. Alle optionalen Spalten können entfernt werden.

Sowohl während des Ausfüllens der Beispieldatei als auch während des Uploads werden die Eingaben auf Sinnhaftigkeit und Vollständigkeit überprüft. Bei einer fehlerhaften Datei werden die betroffenen Felder markiert und eine detaillierte Erklärung wird zudem bereitgestellt.

Ein Ausblick
Bei dem ersten Release des Features musste sich auf die Kernfunktionen konzentriert werden, damit es schnellstmöglich released werden konnte. (Noch) nicht verwirklichte Wünsche der Kunden werden in der Zukunft in die Tat umgesetzt. So werden zum Beispiel Änderungen an Warenkorbpositionen in einer kommenden Version möglich sein.
Ein kleines Aber…
Wie zu Beginn erwähnt, ist die Erforderlichkeit eines solchen Features vor allem auf schlechte Trackingqualität zurückzuführen. Und obwohl wir mit dem Tool “Conversion Request” dem Wunsch unserer Kunden nachgekommen sind, hoffen wir dennoch, dass es in Zukunft immer überflüssig(er) wird, weil Partner und Advertiser auf eine hochwertige First-Party-Tracking Engine (wie unsere) setzen. Es ist schließlich immer einfacher und vor allem langfristig weniger Arbeitsaufwand, einen Fehler erst gar nicht zu machen, als ihn ausbügeln zu müssen.
Seid ihr interessiert an weiteren Informationen zu First-Party-Tracking? Dann meldet euch gerne bei uns.



